賽辰聯系方式

2019年中國智慧城市市場前景報告

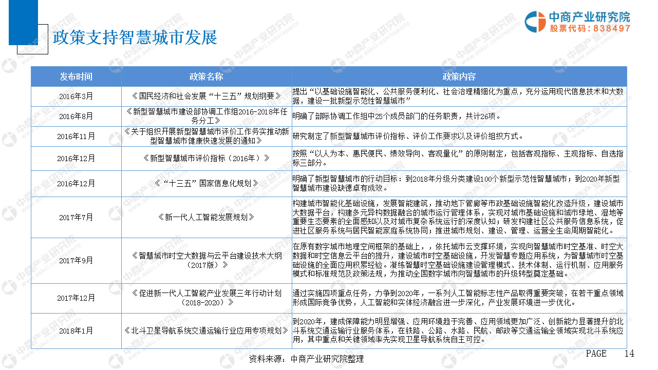
隨著物聯網、移動互聯網應用加速,智慧城市的概念已經得到國內的認可,并引發了國內智慧城市建設的浪潮。開展智慧城市時空大數據平臺建設,是提升城市治理能力的重要手段。






















QQ在線客服

點擊這里給我發消息 在線客服1

微信客服

微信客服
掃碼加客服微信

服務電話咨詢

400-004-1069

服務營業時間

9:00-12:00,13:30-18:00