賽辰聯系方式

廣東省科學技術廳關于2019-2020年度省科技專項資金(粵港澳聯合實驗室等)擬立項項目的公示

粵科公示〔201934

根據《廣東省省級財政專項資金管理辦法有關》規定,擬安排2019-2020年度粵港澳聯合實驗室、粵港澳科技合作領域、對外科技合作平臺類項目,本批項目共計37項,擬安排財政專項資金7350萬元,現予以公示。公示期自20191022日~1028日,共7天。

任何單位和個人如對公示內容持有異議,請在公示期內以書面形式反映。反映公示名單的情況和問題應堅持實事求是原則,以個人名義反映情況的,請提供真實姓名、聯系方式和反映事項證明材料等;以單位名義反映情況的,請提供單位真實名稱(加蓋公章)、聯系人、聯系方式和反映事項證明材料等。

聯系人:省科技廳資源配置與管理處  司圣奇

    機關紀委    

 真:020-8316394383163627

附件:

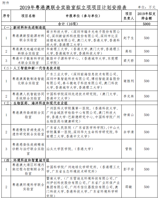
1.2019年粵港澳聯合實驗室擬立項項目計劃安排表

2.2019-2020年度粵港澳科技合作領域擬立項項目計劃安排表

3.2019-2020度對外科技合作平臺類擬立項項目計劃安排表

省科技廳

20191022

QQ在線客服

點擊這里給我發消息 在線客服1

微信客服

微信客服
掃碼加客服微信

服務電話咨詢

400-004-1069

服務營業時間

9:00-12:00,13:30-18:00